您好!欢迎光临郑州市医学交流和项目推进中心!
设为首页
|
加入收藏
|
联系我们
网站首页
学会简介
工作动态
政策法规
医疗鉴定
学术活动
继续教育
平安建设
联系我们
今天是:
全文检索:
单位概况
·
主要职能
·
领导分工
·
机构设置
·
联系我们
新闻内容
首页
>> 科普园地 >> 新闻内容
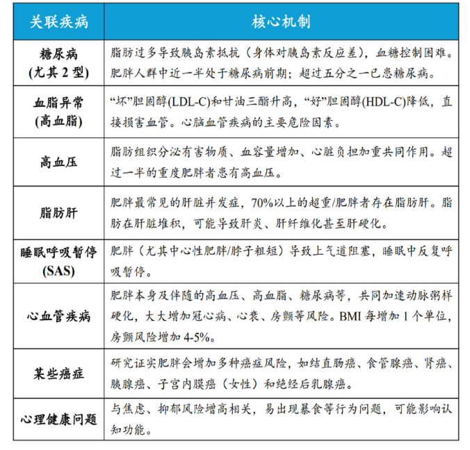
体重管理年健康科普专栏系列文章十一:超重肥胖突围记:科学认知破茧成蝶
供稿:学术交流部 发布日期:2025/10/13 选择字号:
大
中
小
上一条:
体重管理年健康科普专栏系列文章十:减肥总失败?先搞懂你的"基础代谢"再行动
下一条:
体重管理年健康科普专栏系列文章十二:甩掉大肚腩,健康吃出来:肥胖膳食干预科学指南
版权所有:郑州市医学交流和项目推进中心 网站备案号:
豫ICP备16008628号-1
地址:郑州市金水区岗杜街127号 邮编:450000 电话:0371-86181337 E-mail :zzyxh@126.com
技术支持:
河南维康软件有限公司